海信空调厂家培训教材1匹半的 培训教材 KFR35GW27FZBp
- 安全检查:无病毒 无插件 
 
- 文件类型:压缩文件
 
- 文件大小:2.71M
 
- 推荐星级:0 星级 
 
- 更新日期:2011-03-23 21:03
 
- 浏览次数:1222
 
- 下载次数:762
 
 
 | 
 | 
  | 
  
 
     | 
 
详细介绍
 
 
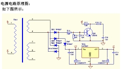
KFR-35GW/27FZBp  KFR-40GW/27FZBp 健康分体式房间空调器培训教材
 
 
[ 
下载搜索 ] 
[ 
加入收藏 ] 
[ 
告诉好友 ] 
[ 
打印本文 ] 
[ 
关闭窗口 ]
下载地址   
【免费注册并赠送下载积分,支付积分后,请点击“主站下载”;】 
【“弱电之家网”成立10周年,注册会员30万人,国内最优秀的弱电网站.支付宝淘宝合作商家】
 
    1、为了网站继续生存下去,只能适当收取些费用,论坛发贴可赚取积分下载,也可“支付宝在线充值”兑换积分;
    2、VIP会员包年下载
50元/1年(服务期内不限量下载+信息发布+产品推荐);
立即充值
    3、VIP会员包年下载
90元/2年(服务期内不限量下载+信息发布+产品推荐);
立即充值
    4、点击查看详细:
VIP会员注册流程及付款   客服QQ:

 (点击交谈)