一、电路中为什么要使用光耦器件?
电气隔离的要求。A与B电路之间,要进行信号的传输,但两电路之间由于供电级别过于悬殊,一路为数百伏,另一路为仅为几伏;两种差异巨大的供电系统,无法将电源共用;
A电路与强电有联系,人体接触有触电危险,需予以隔离。而B线路板为人体经常接触的部分,也不应该将危险高电压混入到一起。两者之间,既要完成信号传输,又必须进行电气隔离;
运放电路等高阻抗型器件的采用,和电路对模拟的微弱的电压信号的传输,使得对电路的抗干扰处理成为一件比较麻烦的事情——从各个途径混入的噪声干扰,有可能反客为主,将有用信号“淹没”掉;
除了考虑人体接触的安全,又必须考虑到电路器件的安全,当光电耦合器件输入侧受到强电压(场)冲击损坏时,因光耦的隔离作用,输出侧电路却能安全无恙。
以上四个方面的原因,促成了光耦器件的研制、开发和实际应用。光耦的基本作用,是将输入、输出侧电路进行有效的电气上的隔离;能以光形式传输信号;有较好的抗干扰效果;输出侧电路能在一定程度上得以避免强电压的引入和冲击。
二、光电耦合器件的一般属性:
1、结构特点:输入侧一般采用发光二极管,输出侧采用光敏晶体管、集成电路等多种形式,对信号实施电-光-电的转换与传输。
2、输入、输出侧之间有光的传输,而无电的直接联系。输入信号的有无和强弱控制了发光二极管的发光强度,而输出侧接受光信号,据感光强度,输出电压或电流信号。
3、输入、输出侧有较高的电气隔离度,隔离电压一般达2000V以上。能对交、直流信号进行传输,输出侧有一定的电流输出能力,有的可直接拖动小型继电器。特殊型光耦器件能对毫伏,甚至微伏级交、直流信号进行线性传输。
4、因光耦的结构特性,输入、输出侧需要相互隔离的独立供电电源,即需两路无“共地”点的供电电源。下述一、二类光耦输入侧由信号电压提供了输入电流通路,但实质上输入信号回路,也是有一个供电支路的;而线性光耦,则输入侧与输出侧一样,是直接接有两种相隔离的供电电源的。
三、在变频器电路中,经常用到的光电耦合器件,有三种类型:
1、一种为三极管型光电耦合器,如PC816、PC817、4N35等,常用于开关电源电路的输出电压采样和误差电压放大电路,也应用于变频器控制端子的数字信号输入回路。结构最为简单,输入侧由一只发光二极管,输出侧由一只光敏三极管构成,主要用于对开关量信号的隔离与传输;
2、第二种为集成电路型光电耦合器,如6N137、HCPL2601等,输入侧发光管采用了延迟效应低微的新型发光材料,输出侧为门电路和肖基特晶体管构成,使工作性能大为提高。其频率响应速度比三极管型光电耦合器大为提高,在变频器的故障检测电路和开关电源电路中也有应用;
3、第三种为线性光电耦合器,如A7840。结构与性能与前两种光耦器件大有不同。在电路中主要用于对mV级微弱的模拟信号进行线性传输,在变频器电路中,往往用于输出电流的采样与放大处理、主回路直流电压的采样与放大处理。
下图为三类光耦器件的引脚、功能原理图:

三种光耦合器电路图
四、第一类光耦器件的测量与在线检测:
第一类型的光电耦合器,输入端工作压降约为1.2V,输入最大电流50mA,典型应用值为10 mA;输出最大电流1A左右,因而可直接驱动小型继电器,输出饱合压降小于0.4V。可用于几十kHz较低频率信号和直流信号的传输。对输入电压/电流有极性要求。当形成正向电流通路时,输出侧两引脚呈现通路状态,正向电流小于一定值或承受一定反向电压时,输出侧两引脚之间为开路状态。
测量方法:
数字表二极管档,测量输入侧正向压降为1.2V,反向无穷大。输出侧正、反压降或电阻值均接近无穷大;
指针表的x10k电阻档,测其1、2脚,有明显的正、反电阻差异,正向电阻约为几十kΩ,反向电阻无穷大;3、4脚正、反向电阻无穷大;
两表测量法。用指针式万用表的x10k电阻档(能提供15V 或9V、几十μA的电流输出),正向接通1、2脚(黑笔搭1脚),用另一表的电阻档用x1k测量3、4脚的电阻值,当1、2脚表笔接入时,3、4脚之间呈现20kΩ左右的电阻值,脱开1、2脚的表笔,3、4脚间电阻为无穷大。
可用一个直流电源串入电阻,将输入电流限制在10mA以内。输入电路接通时,3、4脚电阻为通路状态,输入电路开路时,3、4脚电阻值无穷大。
3、4种测量方法比较准确,如用同型号光耦器件相比较,甚至可检测出失效器件(如输出侧电阻过大)。
上述测量是新器件装机前的必要过程。对上线不便测量的情况下,必要时也可将器件从电路中拆下,离线测量,进一步判断器件的好坏。
在实际检修中,离线电阻测量不是很便利,上电检测则较为方便和准确。要采取措施,将输入侧电路变动一下,根据输出侧产生的相应的变化(或无变化),测量判断该器件的好坏。即打破故障电路中的“平衡状态”,使之出现“暂态失衡”,从而将故障原因暴露出来。光耦器件的输入、输出侧在电路中串有限流电阻,在上电检测中,可用减小(并联)电阻和加大电阻的方法(将其开路)等方法,配合输出侧的电压检测,判断光耦器件的好坏。部分电路中,甚至可用直接短接或开路输入侧、输出侧,来检测和观察电路的动态变化,利于判断故障区域和检修工作的开展。
测量时的注意事项:光耦器件的一侧可能与“强电”有直接联系,触及会有触电危险,建议维修过程中为机器提供隔离电源!
下图为常见三极管光耦器件的应用电路图。
光电耦合器在线检测示意图
上图中的(1)电路,为变频器控制端子电路的数字信号输入电路,当正转端子FWD与公共端子COM短接时,PC817的1、2脚之间的电压由0V变为1.2V,4脚电压由5V变为0V。同理,当控制端子呈开路状态时,PC817的1、2脚之间电压为0V,而3、4脚之间电压为5V。图(1)电路可以看出光耦器件的各脚电压值,故障或正常状态测量输入、输出脚电压即可得出判断。
上图(2)电路,测量1、2之间为0.7V(交流信号平均值),3、4脚之间为3V ,说明光电耦合器有了输入信号,但光耦器件本身是否正常?用金属镊子短接PC817的1、2脚,测量4脚的电压由原3V上升为5V(或有明显上升),说明光耦器件是好的。若电压不变,说明光耦损坏。
五、第二类光耦器件的测量与在线检测:
第二种类型的光电耦合器(6N137),输入端工作压降约为1.5V左右,但输入、输出最大电流仅为mA级,只起到对较高频率信号的传输作用,电路本身不具备电流驱动能力,可用于对MHz级信号进行有效的传输。同第一类光耦器件一样,对输入电压/电流有极性要求。当形成正向电流通路时,输出侧两引脚呈现通路状态,正向电流小于一定值或承受一定反向电压时,输出侧两引脚之间为开路状态。
此种类型光耦器件的构成电路,同第一类光耦器件构成的电路形式相类似,但电路传输的信号频率较高。其测量与检查方法也基本上是相似的。如果说第一类光耦为低速和普通光耦,那么第二类光耦合器,可称之为高速光耦,二者的区别,只是对信号响应速度的不同,在电路形式上则是相同的。
在线测量,1、可用短接或开路2、3输入脚,同时测量输出6、5脚的电压变化; 2、减小或加大输入脚外接电阻,测量输出脚电压有无相应变化;3、从+5V供电或其它供电串限流电阻引入到输入脚,检测输出脚电压有无相应变化。来判断器件是否正常;
六、第三类光耦器件——线性光耦:
线性光耦,是光电耦合器中一种比较特殊的器件了。
1、线性光耦的特点:
(1) 结构特点:其输入、输出侧电路,不再像第一类光耦器件一样,只是
二极管/三极管的简单电路,而是内含放大器,并有各自独立的供电回路;没有信号输入极性要求,只将输入信号幅度进行线性放大。
(2)输入侧信号输入端,不再呈现发光二极管的正、反向特性,或许我们完全可以将两个信号输入端看作是运算放大器的两个输入端子——输入阻抗非常高,不再吸取信号源电流;能用作微弱电压信号的输入和放大;能对差分信号有极高的放大能力,对共模信号有一定的抑制能力;
(3)输出侧电路,为差分信号输出模式,便于与后级放大器连接,将信号作进一步处理。
2、线性光耦器件A7840的引脚功能图:

A7840(HCPL-7840)功能方框图
A7840(HCPL-7840)的工作参数:输入侧、输出侧的供电典型值为5V,输入电阻480kΩ,最大输入电压320mV;差分信号输出方式。内部输入电路有放大作用,且为高阻抗输入,能不失真传输mV级交、直流信号,输出信号作为后级运算放大器差分输入信号。具有1000倍左右的电压放大倍数。典型应用,常与后级运算放大器配合,对微弱(交、直)电压信号进行放大和处理。
2、3脚为信号输入脚,1、4脚为输入侧供电端;6、7脚为差分信号输出脚,8、5脚为输出侧供电端。
在线检测方法:可将内部电路看作是一只“整体的运算放大器”,2、3脚为同相、反相输入端,7、6脚为信号输出端。当短接2、3脚(使输入信号为零)时,6、7脚之间输出电压也为零。当2、3脚有mV级电压输入时,6、7脚之间有“放大了的”比例电压输出。
3、由A7840构成的电流信号检测电路:

英威腾G9/P9小功率变频器的输出电流采样电路
部分小功率变频器机型,对输出电流的采样,省掉了电流互感器。在U、V输出电路中直接串接了mΩ级的电流采样电阻,将输出电流信号由采样电阻转化为mV级电压信号,将此电阻上的电压信号经R1、R2引入到U3、U4(A7840)R的信号输入端,由U3、U4进行光电隔离和线性传输,再经U5(TL082)进行放大(阻抗变换)后,送后级电流检测与保护电路进一步处理,再送入CPU。U4、U3输入侧的供电是由驱动电路供电(隔离电源)再经U1、U2(L7805稳压器)稳压成5V来提供的,此电源必须是与控制电路相隔离的。U4、U5的输出侧供电,则是由CPU主板供电的+5V电源提供的。A7840将输入百mV级电压信号放大输出为V级表征着输出电流大小的差分电压信号,再经后级U5运算放大器反相输出正电压信号,送后后级电流信号处理电路。分别被处理成一定幅度的模拟信号送入CPU,用作输出电流显示及输出控制;被处理成开关量信号,用于故障报警,停机保护等。
此两路电流检测信号输出,在线路板上标注有IU、IV字样,是为检测点。
4、由A7840构成的直流回路电压信号检测电路:

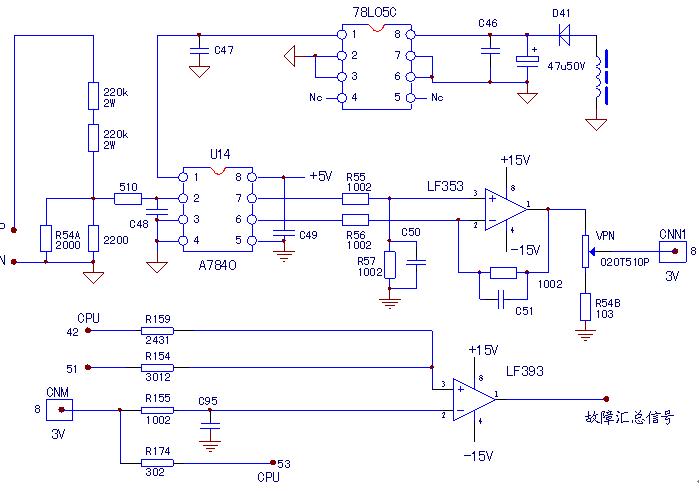
阿尔法ALPHA2000 18.5kW变频器直流回路电压检测电路
阿尔法ALPHA2000 18.5kW变频器直流回路电压检测电路,电压采样信号直接取自直流回路的P、N端的530V直流电压,经电阻降压、分压网络,将分压所得mV级电压信号,加到小信号处理光电耦合器A7840(U14)的2、3输入脚上,经U14实施强、弱电隔离后,形成差分信号输入到LF353运算放大器的2、3脚,本级电路接成电压跟随器,输出信号由电位器中心头(线路板上厂家标注测试点VPN)输出至CPU主板与电源/驱动板的排线端子CNN1的8脚。在三相输入电压为380V时,8脚采样直流电压为3V。
A7840的输入侧供电,是由开关变压器的一个独立绕组的交流电压,经D41、C46等整流滤波,由集成稳压器78L05稳压成5V提供的;输出侧供电,则采用CPU主板供电电源+5V。
直流回路电压检测信号由排线端子CNN1、CNM的8脚进入CPU主板,一路经R174直接输入CPU的53脚,此路信号为模拟电压信号,其作用:1、供操作面板显示直流电压值,有的变频器机型经程序换算后显示输入交流电压值;2、有的机型用于对输出U/F比的控制,使输出电压值比例于输入电压值;3、少数机型用于过、欠压保护的采样参考。
另一路经R155送入LF393开路集电极输出运放构成的电压比较器的反相输入端,该路输出信号与过流(OL)、OC、OH等信号一起混合为一路“故障汇总信号”,经CPU外围电路进一步处理,送入CPU引脚,作停机保护和切断驱动脉冲的控制。LF393的同相输入端可看作为“可编程基准电压端”,其基准电压的幅值由CPU的42、51脚输出电压控制,在起动和运行过程中分别给出不同的基准电压值,与输入电压检测信号相比较。变频器的不同工作过程,则保护动作阀值也有所不同。
当电压检测电路本身发生故障时,其检修方法如下:
a、变频器上电后,即报出过压或欠压故障,见上图电压检测电路。测量CN1的8端子电压,正常值应为3V左右。测量此点电压值偏高或偏低,说明电压检测电路有故障。首先检测A7840的输入侧、输出侧的5V供电是否正常,LF353的正负15V供电是否正常,若不正常,修复相关电源供电支路。若正常,进行下一步检修;
b、测量A7840的2、3脚之间有100mV以上输入电压,用金属尖镊子短接A7840的2、3脚,测量LF353的输出脚1脚电压有明显下降,说明以上电压信号传输环节均正常,故障在LF353外接电位器不良或失调。更换并重新调整。调整变频器的相关参数,令操作显示面板显示直流回路的电压值,当输入三相电压为380V时,调整该电位器,使直流电压显示值为530V,即可;
c、用金属尖镊子短接A7840的2、3脚,测量LF353的1脚电压无变化,进一步检测LF353的输入脚电压(正常值为3左右,镊子短接A7840输入脚时变为OV)值无变化,A7840或外电路元件损坏;LF353输入脚电压值为正常值, LF353损坏,更换LF353。
d、用镊子短接A7840的2、3脚时,LF353输入电压值有变化,但其值偏低,如从1V变化为0V,检查A7840外围元件正常,故障为A7840低效,更换A7840。
欢迎到